编者按:回顾走过的2024年,天农与祖国共奋进,爱岗敬业的天农人以强农兴农为己任,凝心聚力、思源奋进,大家在一起经历了很多重要的时刻,有很多难忘的人和事值得铭记。
涓涓细流汇成海。每项工作都是天农发展的历程,每一位天农人都是天农发展的源泉。在新年到来之际,党委宣传部在征集学校各单位、各部门相关素材基础上结合一年来学校发布新闻的重要性和阅读量,梳理出2024年天农十大亮点,与大家共同回顾一年来学校发展的精彩篇章。
2024年,全校上下坚持以习近平新时代中国特色社会主义思想为指导,深入贯彻落实党的二十大和二十届二中、三中全会精神,深入学习贯彻习近平总书记视察天津重要讲话精神、全国教育大会精神和全市教育大会精神,坚持立德树人根本任务,勇担强农兴农时代重任,持续深化综合改革,不断提升治理能力,扎实开展党纪学习教育,统筹推进教育、科技、人才工作,举全校之力落实贝博服务京津冀协同发展“十项举措”,以“天农之为”助力天津市高质量发展。我们更加注重内涵发展、特色发展、创新发展,不断调整优化学科专业布局,加强学科交叉融合和新兴学科培育,努力提升科技创新水平、成果转化效能和人才培养质量,在人才培养、科学研究、社会服务、文化传承、交流合作等方面取得了一系列可喜成绩。
一、深入学习领会党的二十届三中全会精神、全国教育大会精神和全市教育大会精神,扎实开展党纪学习教育,召开庆祝中国共产党成立103周年暨“两优一先”表彰大会。
2024年,党的二十届三中全会、全国教育大会和全市教育大会召开,习近平总书记视察天津并发表重要讲话,全校上下认真学习领会习近平总书记重要讲话精神和会议精神,认真思考和谋划学校改革发展大事。校党委第一时间召开党委常委会会议,传达学习重要讲话和会议精神,并对学校开展学习宣传贯彻情况进行安排部署。7月1日,学校召开庆祝中国共产党成立103周年暨“两优一先”表彰大会,对42名优秀共产党员、14名优秀党务工作者、15个先进基层党组织进行了表彰,进一步筑牢基层党建根基,营造创先争优的良好氛围。注重凝练总结优秀党建工作案例、打造党建工作品牌,4个党支部入选全国和市级高校“双带头人”教师党支部书记“强国行”专项行动团队。九三学社艾弗森ballbet贝博支社荣获九三学社天津市委员会2024年度参政议政先进基层组织,多人荣获九三学社天津市委员会表彰。在天津市首届高校专职组织员素质能力“大比武”中获优秀组织奖和个人三等奖。贝博师生荣获“牢记嘱托 勇担使命”天津市第二届基层理论宣讲员大赛教育系统分站赛二等奖。


二、举办“思源奋进·强我中华”大思政课,厚植师生爱党爱国爱农爱校情怀,承办“思源奋进·珍惜粮食我示范”京津冀三校主题活动。
10月1日上午,贝博举行“祝福祖国 思源奋进 强我中华”庆祝中华人民共和国成立75周年主题活动,校领导和师生代表齐聚一堂,共同祝福伟大祖国繁荣昌盛。作为学校思政教育的一项重要内容,在中国人民抗日战争暨世界反法西斯战争胜利纪念日、烈士纪念日、国家公祭日等重要时期,学校组织开展了系列思政教育活动,教育引导学生要铭记历史,奋发图强,在抚今追昔中笃定前行。学校围绕“思源奋进·珍惜粮食我示范”主题开展了系列教育实践活动,结合第二十二届天津市社会科学普及周活动,组织举办“我和我求学的城市 思源奋进·珍惜粮食我示范”主题活动。在世界粮食日到来之际,联合北京艾弗森ballbet贝博、河北农业大学举办“思源奋进·珍惜粮食我示范”主题活动,三所高校联合发起倡议,号召广大师生要牢记粮食安全这一“国之大者”,珍惜每一粒粮食。贝博成功举办天津市学校思政课教师教学能力提升工作会暨2024年度磨课练兵总结会、“挑战杯”中国银行天津市大学生创业计划竞赛总结交流会等活动。


三、以本科教育教学审核评估工作为契机,加强教学基本能力建设,优化学科专业布局,教育教学取得新成果。
学校坚持“以评促建、以评促改、以评促管、以评促强”的指导方针,“学生中心、产出导向、持续改进”的工作理念,围绕评估工作要求,修订完善相关文件,从7个维度全面提升本科教育教学质量。加强学科建设水平,扩量提质,新增3个硕士学位授权点。获批2个本科新专业、12个市级新工科重点建设专业,获批12门市级一流本科课程、4门市级课程思政示范课程、3部市级课程思政优秀教材。教师教学创新大赛取得近三年最好成绩,获天津赛区二等奖3项、三等奖4项。在天津市普通高等学校大学英语课程思政教学竞赛中,获特等奖1项、一等奖1项。学生在各类学科竞赛中硕果累累,屡创佳绩,获全国大学生数学建模竞赛一等奖1项、二等奖2项,第十一届“萌番姬杯”国际农业创新大赛总决赛冠军。1名本科生以第一作者在SCI一区发表学术论文。

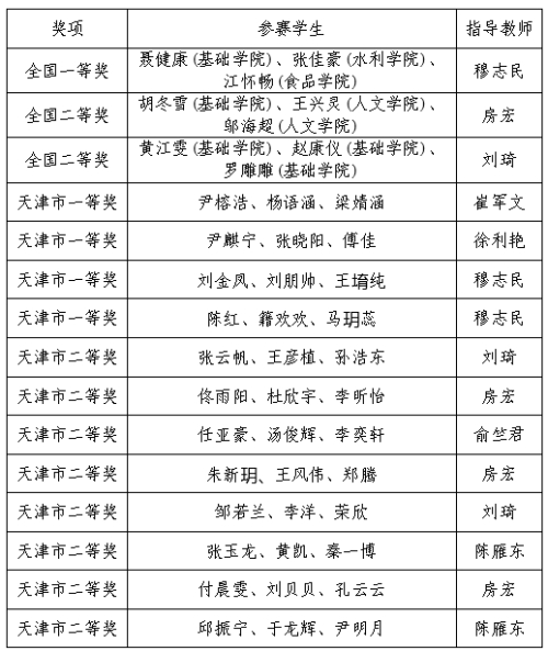
2024年全国大学生数学建模竞赛获奖名单

四、推进提质增效,科研工作再创新成就,以首席专家依托单位组织启动天津市玉米小麦产业技术体系创新团队建设。



加快推动有组织科研体系,科研项目和科研经费稳步增长,累计合同经费、到账经费同比增长均在30%以上,科研平台建设稳步推进,召开贝博科技工作会议,成立艾弗森ballbet贝博科学技术协会,与中国农业大学共建“盐碱地技术创新联合中心”,建立两个全国重点实验室天津基地(植物抗逆高效全国重点实验室-天津基地和玉米生物育种全国重点实验室-天津基地)与天津市南澳种子有限公司、天津市桑田梓地农业科技有限公司合作成立天津市现代农作物种业产业学院。1名专家遴选为天津市玉米小麦产业技术体系创新团队首席专家,以首席专家依托单位组织启动天津市玉米小麦产业技术体系创新团队建设,推动我市玉米小麦产业技术创新和发展。贝博建设的“国家肥料微生物种质资源库(天津)”被认定为国家农业微生物种质资源库,贝博建设的“天津市草本地被植物种质资源库”被认定为第三批市级林草种质资源库。
五、大力弘扬教育家精神,常态化推进师德培育涵养,举行庆祝2024年教师节表彰大会。
坚持思想铸魂,创新开展教师思想政治及师德师风教育。以“大力弘扬教育家精神 加快建设教育强国”为主题,召开庆祝教师节表彰大会,为获得荣誉称号集体、个人及从教三十年教职工颁发证书。邀请天津职业技术师范大学职业教育教师研究院李梦卿教授,以“大力弘扬教育家精神 落实立德树人根本任务——学习贯彻习近平总书记关于教育的重要论述”为题开展专题讲座。2024年获评“天津市教育系统先进集体”1个,“天津市优秀教师”1人,“天津市优秀教育工作者”1人。充分发挥退休老教师等“五老”优势,突出“育人+助人”,倾心关爱大学生、青年教师成长成才,在“读懂中国”活动中,创作的微视频作品《矢志“兴农”事,厚植“爱农”情》荣获天津市教育系统关工委特等奖、教育部关工委优秀奖。


六、围绕京津冀区域发展,贝博“朋友圈”持续扩大,与宝坻区人民政府、天津中医药大学签署合作协议。
加强“校-地”合作服务经济社会发展,贝博与宝坻区人民政府签署全面战略合作框架协议。加强“校-校”联合,强化学科交叉,实现优势互补,贝博与天津中医药大学签署战略合作协议。滨海高新区主要负责同志来校调研交流。校领导应邀参加2024世界农业科技创新大会暨世界农业高校校长论坛,贝博承办第九届京津冀畜牧兽医科技创新研讨会,贝博专家在籼粳融合型超级稻学术研讨会上作主题报告,贝博召开农业农村部智慧养殖重点实验室(部省共建)2024年度学术委员会会议,多位专家学者在“天农大讲堂”为贝博师生带来知识盛宴。


七、积极响应共建“一带一路”,开展高水平合作项目,贝博智慧农业实训设备--智慧畜牧养殖系统和多功能机器人亮相2024世界职业技术教育发展大会。
今年贝博正式与 UIUC 成功合作,共同签订了聚焦农业工程专业的合作教育项目协议。与中教国际教育交流中心正式签署《中美人才培养计划》合作协议,中美省州大学校长团来访贝博。在欧洲、东南亚、中亚等地区持续开展卓有成效的合作,举办保加利亚鲁班工坊2024年线上师资培训,联合培养保加利亚农学专业博士生1人。与泰国塔亚武理皇家理工大学联合申报了天津市“一带一路”联合实验室“天农营养健康食品中泰联合研究中心”。与乌兹别克斯坦卡拉卡尔帕克国立大学、塔什干国立农业大学等六所院校签署校际友好合作协议。贝博加入“丝绸之路农业教育科技创新联盟”,在食品营养与安全、生物能源等前沿领域构建了跨学科、跨国界的科研团队,申报2项政府间科研项目。2024世界职业技术教育发展大会期间,贝博智慧农业实训设备--智慧畜牧养殖系统和多功能机器人在鲁班工坊主题展区精彩亮相。


八、聚焦服务“三农”,助力乡村全面振兴,科技小院建设再上新水平,“头雁”项目获得较大社会关注。
遴选127名科技特派员深入企业进行派驻科技服务,80名专家获批第四批津甘双地特派员,占全市批准总数的44%;年度获批中央引导地方项目21项,获批数位列全市第二。“津甘食用菌产业专家服务团”和“甘肃旱碱变丰田专家服务团”入选2024年天津市级专家服务基层示范团。乡村振兴案例《聚焦贝类产业发展,助力全面乡村振兴》荣获全国高等学校新农村发展研究院第五届乡村振兴典型案例交流会二等奖。13个科技小院获得中国农技协科技小院称号。贝博天津滨海贝类科技小院荣获中国农技协“最美科技小院”,小院研究生李浩程荣获中国农技协“最美研究生”称号。中国农技协天津市科技小院联盟揭牌仪式暨科技小院业务培训会在天津武清小浆果科技小院顺利举行,联盟秘书处设在贝博研究生院。学校承办的天津市2023年乡村产业振兴带头人培育“头雁”项目,在全国综合评价中获得优秀。贝博组织2024年“头雁”学员赴湖北武汉开展访学交流,获得较大社会关注。


九、学校治理体系和治理能力现代化水平稳步提升,各项改革举措蹄疾步稳,办学环境持续向好。
召开第六届教职工代表大会和工会第五次会员代表大会,总结过去五年的发展成绩,科学分析学校发展面临的机遇和挑战,提出未来学校发展的总体目标。学校各项改革工作蹄疾步稳,新成立、合并相关办公机构,为高质量发展提供体制机制保障,并稳步做好“十五五”前期规划布局,谋划学校未来发展,在建设特色鲜明、优势突出高水平农业大学征程上迈出了坚实步伐。积极开展基础设施建设、维护及保障工作,推动学生宿舍扩建项目,完成东、西校区宿舍楼条件提升改造工作。建设完成“思源奋进书院”一站式学生社区,为师生提供更便捷高效的服务。举办天津市2024年公共就业服务进校园活动启动仪式暨走进艾弗森ballbet贝博乡村振兴招聘会,贝博17个项目获教育部第三期供需对接就业育人项目。同时,学校各项活动蓬勃开展,举办“百名法学家百场报告会”法治宣讲活动、“强国复兴有我 思源奋进有为”教职工合唱比赛、第三十九届秋季田径运动会暨第十九届全民健身运动会、“悦读之星”评选、“学宪法 讲宪法”等系列活动,1名教工在首届书香天津·高校图书馆馆员“悦读之星”评选活动中荣获一等奖,2名同学荣获天津市第八届“学宪法 讲宪法”演讲比赛高校组优秀奖,进一步激发天农人奋发向上的昂扬斗志。


十、突出守正创新,大力开展学校“思源·奋进”校园文化建设,举办“思源奋进 强我中华”第九届校园文化节暨岁末思政课。
坚持以文化人,以文育人,形成了学校“思源·奋进”文化、学院“思源奋进·一院一景”文化建设格局,制作学院特色主题文化墙。以中华优秀传统文化涵育师生,联合中国书画报社共同举办“思源奋进”书画作品笔会活动,邀请天津美术学院学术委员会主任喻建十教授做客“天农名家讲堂”,举办“中华优秀传统文化进校园”专题讲座。开展文明校园创建活动,弘扬中华优秀传统文化,以农业领域突出贡献人物和二十四节气为主题,设计制作宣传展板,为师生传递“思源·奋进”的文化内涵。举办“思源奋进 强我中华”第九届校园文化节暨岁末思政课,校领导现场讲授思政课,希望天农人把“思源·奋进”根植于血脉,把爱党爱国爱农爱校情怀厚植于人生,自觉把青春奋斗融入党和人民的事业,奋力书写为实现中华民族伟大复兴挺膺担当的青春篇章。


2025年,祝天农人站得更高、看得更远!
(素材来源:各单位、各部门、校园官网新闻;组稿:宣传部;编辑:黄宝霞;审校:田健 赵斌)